Overview

With the complexities of life, getting together has become complicated and burdensome. HangKick is a social planning app that streamlines the activity planning process to facilitate social connection and increased engagement. It makes the planning experience intuitive and fun.

Role

User research

Ideation

Visual design

Prototyping

Testing

Tools

Figma

Miro

Mural

Photoshop

Platform

Mobile

View Prototype

(Note: as a prototype not all features function)

“We live in the most technologically connected age in the history of civilization, yet rates of loneliness have doubled since the 1980s“

-Vivek H. Murthy, Former US Surgeon General

Overview

Rethinking How We Connect

The Problem:

We live in a highly connected society, but suffer from decision fatigue, complex schedules, and loneliness despite having so much at our fingertips. HangKick is a social planning app that streamlines the activity planning process to facilitate social connection and increase engagement. It makes the planning experience intuitive and fun. My design challenge was to re envision a social app while reducing decision fatigue and removing the burden of planning from the user.

The Solution:

Before creating a solution, I needed to confront and understand the problem. I went through the design thinking methodology: empathize, define, ideate, prototype, and test to best understand my users and their needs. I determined that people have complex needs, but simple end goals. So I designed a mobile app to streamline the process of finding and scheduling activities, focusing on user needs and ease of use.

Design Process

What Did I do?

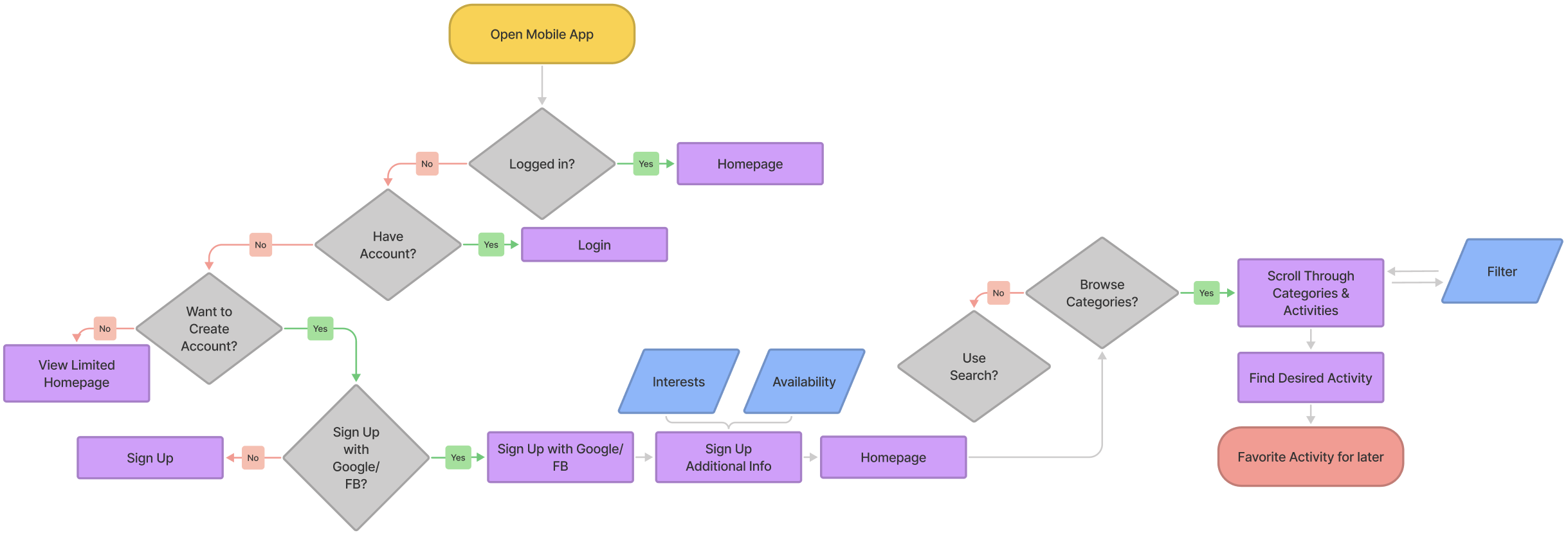
My role was to undertake the whole project from concept to creation and everything in between. I worked extensively on research, evaluation, design, and iteration. In the figure below you can see The Design Thinking Model used and work implemented.

Empathize

Understanding The Problem & The Competition

Surveys & Interviews

The goal at this point in my research was to avoid conceiving any ideas, but to let the user inform me on what the real issues are and what the best solution could be. After surveying over 20 individuals and conducting 7 user interviews, users expressed many wants and wishes for how to improve planning. I also gained a greater understanding of what their current processes are and that these individuals felt overwhelmed.

Heuristic Analysis

Next step? Determine the current app landscape. I researched 3 apps due to popularity and overlap with the HangKick market.

Define

How Can We Create a Complete Experience?

After I transcribed all of my user interviews, I carefully marked them up with a select number of codes. I limited my codes to best encompass the key user desires and needs without too much granularity. I went through three rounds of mapping to see what themes were bubbling up across all the data. For each mapping I worked to see if I could see anything differently. 

(Click Maps to View in Detail)

Empathy Mapping

Next I mapped out my findings into an empathy map to further externalize and visualize my knowledge of the user. This solidified my understanding of the user and their thought process.

Personas

Overall, my users are over 20. They use or have used at least one social app which indicates their desire and motivation for connection. They have a desire for help with ideas for planning social engagements. And they also have a desire for increased engagement.

The Planners’ Primary Pain:

Struggled with feeling burdened by the responsibility of keeping track of details and making sure their friends were responsive.

The Non Planners’ Primary Pain:

Tended to be overwhelmed by indecision on what activities to do at all. 

User Stories

Through writing user stories, I determined the functionality necessary to meet the minimum viable product and the functionality that should wait till the next release.

As a user, I want to be able to…

Minimum Viable Product

An app that streamlines the activity planning process through assisting in activity selection, scheduling, and planning.

  • Browse activities by different criteria

  • Get suggestions for activities

  • View availability for self and friends

  • View details of selected and scheduled activity

  • Track scheduled activities

  • Get and send reminders

  • Cancel activities & reschedule activities

  • Add Friends

  • Find consensus with friends


Ideate

Let’s Find The Solution

User Flows

In order to visualize the steps that the user would need to follow in order to complete their epics, I created two main user flows.

Route 1: Anne Robin (New User)

Streamlined Red Route: Wants to Explore & Find Potential Activities.

Route 2: Sarah Sims (Return User)

Streamlined Red Route: Wants to invite a friend to do an activity together.


Prototype

Look, Feel, Function

Sketches

With the user flows at the forefront of my mind, I began sketching low fidelity screens. 

I spent a lot of time referencing patterns from other apps, to ensure this app would have a sense of familiarity for the user and also to consider all possible solutions to a problem. I took special consideration of the most popular streaming apps, like Netflix, Hulu, HBO Max, Prime Video, …etc. These apps do a great job of presenting their content in a simple, easy to digest, and visually appealing way, with rich categorization and search capabilities. 

Initial Test

Time to Test the Initial Solution

After working through wireframing my flows and accounting for edge cases, I built out a low fidelity clickable prototype. Then proceeded with a round of guerilla usability testing, during which I tasked my participants with completing a set of tasks. 

Example Task:

“You’ve made your event and it’s been a few days, now you want to check the status of the activity you just scheduled and see if anything needs to be done.”

Due to the extensive research and brainstorming prior to testing, the majority of my participants did not struggle with any of my tasks, but the testing did uncover some areas for improvement and where my flows needed further  refinement.

Changes needed:

  • Make sure every section and detail is as clear and understandable as possible.

  • Create a better hierarchy of information on the activity pages and have more progressive disclosure so as not to overwhelm the user. 

  • Make it clearer how to edit an activity.

  • Flesh out activities being added to the calendar section. 

  • Eliminate the location field in the activity scheduling flow and add a notes text field to allow people to add additional information. 

What Should the App Look and Feel Like?

Brand Personality

HangKick is a venture in finding your next to do. At HangKick we believe that life satisfaction comes from engaging with others and exploration. We want you to spark joy whether that’s going to brunch with your friends or trying a new hobby.

Brand Attributes

Exciting • Authentic •  Friendly •  Encouraging

Imagery Inspiration

• The imagery should evoke a sense of excitement and enthusiasm.

• People should feel inspired by the visuals and want to be in the moment.

UI Inspiration

• Fresh and fun. Also friendly and approachable.

• Bold colors, but simplistic interface.

High Fidelity Screens & Clickable Prototype

Time to bring all my ideas and research to reality. Here are the high fidelity screens used to create the clickable prototype.

Test

Time to Validate & Iterate

My High Fidelity testing went very smoothly. I tested with 5 participants in round 1 and 6 in round 2. Through the testing I was able to determine areas for further improvement. I am pleased that my users felt that overall my app was simple to use and intuitive.

Some Solutions from Round 1 & 2

Usability issue: Critical

The first finding was that the main comment share button was not immediately understandable.

Usability issue: Major

Confusion about the cancel button on the planned activity page. Lacked a save button.

Some Solutions from Round 2

Usability issue: Critical

The “Tracker” terminology was not clear. 

Try it Out

View Prototype

(Note: as a prototype not all features function)

Takeaways

Successes, Reflection, & What’s Next?

I had many usability test participants exclaim that they would download and use this app if it were available in the app store. The most rewarding success though was that my participants almost consistently expressed that the app was intuitive to use and enjoyable. The extensive research and iteration appears to have successfully created a user friendly and delightful experience. Continued testing and iteration, as well as adding second launch features, would serve to improve this experience further. 

Key takeaways:

  • I let my users tell me what the problem is and allowed continued research to define it further.

  • My solution came from iterating and brainstorming what I learned from my users and my research.

  • I didn’t “rebuild the wheel”, but let existing patterns inform my design and this paid off as I could see during my usability testing. My users' struggles were minimal and easy to resolve.

  • Thinking outside the box is important, but also knowing how to communicate newness to the user.

References:

1. Cashin, A. (2021, December 13). Loneliness in America: How the Pandemic Has Deepened an Epidemic of Loneliness. Making Caring Common. Retrieved February 18, 2022, from https://mcc.gse.harvard.edu/reports/loneliness-in-america